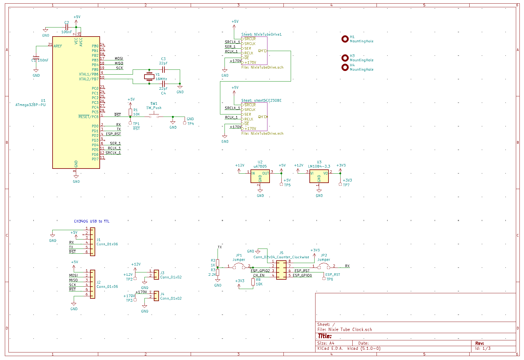
Nixie Tube Clock

Circuit Design and Assembly
Project Overview
This was a personal project that I spent a summer working on while I was also interning. I decided that I wanted a challenging circuit design project that I could complete at home with the limited tools I had. I also wanted it to be something I could use everyday. So I settled on a Nixie Tube clock. The retro style of the Russian Nixie Tubes caught my eye, and I decided that a clock would be an excellent use for them.